1. INTRODUCTION
1.1 Background
Waste management is all the activities and actions required to manage waste from its inception to its final disposal. This includes collection, transportation, treatment and disposal of waste together with monitoring and regulation. Waste collection methods vary widely among different countries and regions. Domestic waste collection services are often provided by the local government and authorities. Nevertheless, the services rendered are very poor as the execution of this systems are unscientific, old-fashioned and unorganized. The quantity of waste is littered all over leading to the unhygienic living environment.
Curbside collection is the most common method of disposal in most countries, in which waste is collected at regular intervals by specialized trucks. Waste collected is then transported to an appropriate disposal area.
Nowadays, the cities with developing economies experience exhausted waste collection services, inadequately managed and uncontrolled dumpsites and the problems are worsening. Waste collection method in such countries is an on-going challenge and many struggle due to weak institutions and rapid urbanization.
This project IOT based Waste Collection System is a very innovative system which will help to keep the cities clean. The status of the garbage container is notified to the user monitoring it. The location of the filled garbage container can be seen via a Google map that gives a graphical view of the garbage bins and highlights the garbage bin with a marker. The notification is sent via mobile communication network to the truck driver. The LCD screen shows the status of the garbage level along with the task carried out of the specific garbage bin.
1.2 Motivation
IOT based Waste Collection System is one of the core component of modern age hype Smart City. There are countless Smart IoT based Solutions for waste management systems which are being implemented throughout the globe, in the developed and first world countries to be specific. However, Waste management is also a great problem in poor developing countries as waste is scattered all over roads due to improper methods of collection and dumping thus polluting the environments. Due to a lot of factors including socio-economic and cultural drawbacks existing smart solutions are not compatible in developing countries like Nepal, as there exists basic problems regarding the primary task of waste management like proper disposal, collection etc.
1.3 Objectives
The main objective of our project involves applying IoT technology (electronics and applications) to the current urban waste management scenario and enables a two way communication between the infrastructures that is deployed in the city and also the operators/administrators. A centralized system for the real-time monitoring is our goal to achieve. In this way both the municipal and citizens benefit from an optimized system which results in major cost savings and less urban pollution.
1.4 Applications
The project will be applicable for the following purposes:
- It reduces the environmental pollution.
- Real time based cleaning the garbage container.
- It can be used in smart cities.
- It empowers clean and green city programs.
- It makes our system transparent between the municipal corporations.
2. LITERATURE REVIEW
The concept of smart bins is not new, it has been in talks for much of the time .In fact it is already being implemented is some parts of the world. Various authors have published their papers regarding smart bins.
In this paper to reduce the food waste researches have proposed an Iot-based smart garbage system to reduce the amount of food waste. In this system battery based smart garbage bins exchange information with each other using wireless mesh networks, and a router and server collect and analyze the information for a service provisioning and includes various IoT techniques for user convenience. The proposed SGS had been operated as a pilot project in Gagman district, Seoul, Republic of Korea, for a one year period which showed that the average amount of food waste reduced by 33% [1].
In this paper, by integrating different sensing and communication technologies real time solid waste bin monitoring system was developed. The system consisted of bins with sensor nodes, gateways and base station. Sensor nodes measure and transmit waste conditions inside bin at every access, gateways forward data to base station after receiving and base station stores data for further use. The system helped to minimize collection route and fuel cost [2].
In this paper, the smart waste bins are connected to internet to obtain the real status information of the start waste bins. The tremendous growth in population in past some years resulted in more waste disposal. A proper waste management system is required to avoid the spreading of diseases. In this, the smart dustbins are monitored and the decisions are taken as per the status of bins. The waste bins are placed throughout the city or campus and are interfaced with micro controller based system with IR sensors and RF modules. IR sensor looks for the level of waste in waste bin and sends the signal to micro controller. The same signal are encoded and forwarded to the RF receiver through RF transmitter. RF receiver receives the signal and decodes it at the central system. An internet connection is enabled through a LAN cable from the modem. That is received, analyzed and processed in the cloud that displays the Garbage status in the waste bin on the GUI on the web browser [3].
In this paper, a design of an electronic system is proposed in order to give a solution for improper waste disposal system. It comprises the use of biosensor sensor and weight sensor along with height sensor to sense the run over of the waste in the waste bin and the intensity of pollution caused by undesired poisonous gases from the waste bins. Afterwards, these sensors are fed to the controller to help the GSM module to send the notification to the respective authority about the status of waste bin. The main aim of this paper is to provide a solution for proper disposal of waste. Effective waste management system is achieved through the use of the sensors in this paper where sensor units are used for sensing, microcontroller for controlling and GSM module for communication and solar energy is used for the power necessary in operating system [4].
In this paper the real time waste management system has been implemented by use of smart dustbins to look for the filled level of dustbins to know if the dustbins are overflowed or not. The concerned person can access the information of all the smart dustbins anytime and anywhere and thus, decisions can be taken in accordance with that. The goals like reduction in cost, resource optimization and effective usage of smart dustbins can be achieved by implementing this proposed system. An indirect reduction in the traffic of system can be done with the help of this system as in the cities, the garbage collection vehicle is been sent to the area each day twice or thrice depending upon the respective population there and sometimes the dustbins may not be full. The concerned authority will have to send the garbage collection vehicle only when the dustbins are full as the proposed system will inform the real time status of each dustbin in real time [5].
In this paper, for reducing the costs of waste management, and to facilitate automating the waste identification and weight quantity process, radio frequency identification (RFID) and load sensor is used for designing smart waste management system. Waste management is the basic essential for the healthy environment for above two hundred municipalities in Australia, the highest waste generators in the world (OECD 2002). Australia comes under the top 10 household waste producers in the OECD (Organisation for Economic Co-operation and Development) countries. Australia produces waste at the rate of 2.25 Kilograms per person per day. Over 17 million tonnes of waste was disposed in landfills in Australia during 2002-03. Municipalities waste contributed more than 30% in it. Australian households produced almost 95% recycled waste and around 83% re-used wastes in March 2003. Also, more than 1.3 million tonnes of plastic is produced by Australians every year exceeding 71 Kg per person. Around 485000 tonnes of steel cans were recycles in Australia in 2002. That is enough steel to rebuild the Sydney Harbour Bridge almost 4 times. Approximately, 57 sheets of toilet papers are used per person in a day. Waste disposal is a key environmental concern, principally in urban centres in Australia [6].
In this paper, by integrating different sensing and communication technologies real time solid waste bin monitoring system was developed. The system consisted of bins with sensor nodes, gateways and base station. Sensor nodes measure and transmit waste conditions inside bin at every access, gateways forward data to base station after receiving and base station stores data for further use. The system helped to minimize collection route and fuel cost [7].
3. SOFTWARE TOOLS USED
3.1 Arduino IDE
The Arduino IDE is a cross-platform application (for Windows, macOS, Linux) that is written in the programming language Java. It is used to write and upload programs to Arduino board.
The source code for the IDE is released under the GNU General Public License, version 2. The Arduino IDE supports the languages C and C++ using special rules of code structuring. The Arduino IDE supplies a software library from the Wiring project, which provides many common input and output procedures. User-written code only requires two basic functions, for starting the sketch and the main program loop, that are compiled and linked with a program stub main into an executable cyclic executive program with the GNU toolchain, also included with the IDE distribution. The Arduino IDE employs the program avrdude to convert the executable code into a text file in hexadecimal encoding that is loaded into the Arduino board by a loader program in the board’s firmware.

3.2. Proteus
The Proteus Design Suite is a proprietary software tool suite used primarily for the electronic design automation. The software is used mainly by electronic engineers and also the technicians to create the schematics and the electronic prints for manufacturing printed circuit boards.
It was developed in Yorkshire, England by Lab center Electronics Ltd and is available in English, French, Spanish and Chinese languages. Even though if u are not using for PCB designing you can view the PCB layout of the component individually selecting component it helps during the soldering of components in PCB. Proteus is ahead in simulating the circuits containing the micro controllers where we can simulate the circuit by uploading the hex code to the Micro-controller.

4. HARDWARE TOOLS USED
4.1 Ultrasonic Sensor
A special sonic transducer is used for the ultrasonic proximity sensors, which allows for alternate transmission and reception of sound waves. The sonic waves emitted by the transducer are reflected by an object and received back in the transducer. After having emitted the sound waves, the ultrasonic sensor will switch to receive mode. The time elapsed between emitting and receiving is proportional to the distance of the object from the sensor.

Ultrasonic sensors generate high-frequency sound waves and evaluate the echo which is received back by the sensor, measuring the time interval between sending the signal and receiving the echo to determine the distance to an object.
4.2 AT MEGA 328 Microcontroller
Microcontroller is a programmable device which contains a microprocessor, memory, input-output ports, etc. which can be compared with the microcomputer. Microcontroller is the single chip computer. As microcontroller is a low cost programmable device it is used in the automatic control application. The necessary information can be stored in the microcontroller.
It has 32 kB ISPflash memory with read-while-write capabilities, 1 kB EEPROM, 2 kB SRAM, 23 general purpose I/O lines, 32 general purpose working registers, three flexible timer/counters with compare modes, internal and external interrupts, serial programmable USART, internal oscillator, and five software selectable power saving modes. The device operates between 1.8-5.5 volts. The device achieves throughput approaching 1 MIPS per MHz


4.3. GSM Module
GSM (Global System for Mobile Communications, originally Groupe Special Mobile), is a standard developed by the European Telecommunications Standards Institute (ETSI) to describe the protocols for second-generation (2G) digital and a
Cellular networks used by mobile phones, first deployed in Finland in July 1991. As of 2014 it has become the default global standard for mobile communications – with over 90% market share, operating in over 219 countries and territories.
GSM is a mobile communication modem; it is stands for global system for mobile communication (GSM). The idea of GSM was developed at Bell Laboratories in 1970. It is widely used mobile communication system in the world. GSM is an open and digital cellular technology used for transmitting mobile voice and data services operates at the 850MHz, 900MHz, 1800MHz and 1900MHz frequency bands. GSM system was developed as a digital system using time division multiple access (TDMA) technique for communication purpose. A GSM digitizes and reduces the data, then sends it down through a channel with two different streams of client data, each in its own particular time slot. The digital system has an ability to carry 64 kbps to 120 Mbps of data rates.
SIM900 is a complete Quad-band GSM/GPRS solution in a SMT type which can be embedded in the customer applications.
SIM900 support Quad-band 850/900/1800/1900MHz, it can transmit Voice, SMS and data information with low power consumption. With tiny size of 24*24*3mm, it can fit into slim and compact demands of customer design. Featuring Bluetooth and Embedded AT, it allows total cost savings and fast time-to-market for customer applications.

GSM networks operate in a number of different carrier frequency ranges (separated into GSM frequency ranges for 2G and UMTS.
Frequency bands for 3G), with most 2G GSM networks operating in the 900 MHz or 1800 MHz bands. Where these bands were already allocated, the 850 MHz and 1900 MHz bands were used instead (for example in Canada and the United States). In rare cases the 400 and 450 MHz frequency bands are assigned in some countries because they were previously used for first-generation systems.

4.4 GPS Module
A GPS navigation device, GPS receiver, or simply GPS is a device that is capable of receiving information from GPS satellites and then to calculate the device’s geographical position. Using suitable software, the device may display the position on a map, and it may offer directions. The Global Positioning System (GPS) uses a global navigation satellite system (GNSS) made up of a network of a minimum of 24, but currently 30, satellites placed into orbit by the U.S. Department of Defense.

4.5 16*2 LCD
LCD (Liquid Crystal Display) screen is an electronic display module and find a wide range of applications. A 16×2 LCD display is very basic module and is very commonly used in various devices and circuits. These modules are preferred over seven segments and other multi segment LEDs. The reasons being: LCDs are economical; easily programmable; have no limitation of displaying special & even custom characters (unlike in seven segments), animations and so on.
A 16×2 LCD means it can display 16 characters per line and there are 2 such lines. In this LCD each character is displayed in 5×7 pixel matrix. This LCD has two registers, namely, Command and Data.
The command register stores the command instructions given to the LCD. A command is an instruction given to LCD to do a predefined task like initializing it, clearing its screen, setting the cursor position, controlling display etc. The data register stores the data to be displayed on the LCD. The data is the ASCII value of the character to be displayed on the LCD.

4.6 SIM CARD
A subscriber identity module or subscriber identification module(SIM) is an integrated circuit that is intended securely store the international mobile subscriber identity (IMSI) number and its related key, which are used to identify and authenticate subscribers on mobile telephony devices (such as mobile phones and computers). It is also possible to store contact information on many SIM cards. SIM cards are always used on GSM phones; for CDMA phones, they are only needed for newer LTE-capable handsets. SIM cards can also be used in satellite phones, computers, or cameras.
A SIM card contains its unique serial number (ICCID), international mobile subscriber identity (IMSI) number, security authentication and ciphering information, temporary information related to the local network, a list of the services the user has access to, and two passwords: a personal identification number (PIN) for ordinary use, and a personal unblocking code (PUC) for PIN unlocking.
SIM cards store network-specific information used to authenticate and identify subscribers on the network. The most important of these are the ICCID, IMSI, Authentication Key (Ki), Local Area Identity (LAI) and Operator-Specific Emergency Number. The SIM also stores other carrier-specific data such as the SMSC (Short Message Service Center) number, Service Provider Name (SPN), Service Dialing Numbers (SDN), Advice-Of-Charge parameters and Value Added Service (VAS) applications.

4.7 USB TO SERIAL BOARD.
Using this module, any of the serial UART sockets on a mainboard can be converted into a virtual serial connection over USB. Use this connection to transfer data to a PC or for debugging over serial (virtual serial over USB). This is useful when needing to free up the USB client port for other purposes, like simulating a mouse or keyboard on USB Client port.
A USB to serial converter consists of a USB serial processor chip, a serial driver chip and if the adapter is isolated there will be optocouplers in front of the USB and / or serial ports. The design consists of a FT232 USB serial processor from FTDI, which is a dual serial port processor. This processor is combined with a SP213 high-speed RS232 transceiver which makes the overall performance of the adapter solid and reliable.

5. BACKGROUNG THEORY
5.1 Arduino
Arduino is an open source project that created microcontroller based kits for building digital devices and interactive objects that can sense and control physical devices.
5.1.1 Overview
Arduino is an open source hardware and software project, created with simple aim in mind, to be as simple as possible. Arduino can sense the environment by receiving input from a variety of sensors and can affect its surroundings by controlling lights, motors, and other actuators. The microcontroller on the board is programmed using the Arduino programming language and the Arduino development environment. Arduino projects can be stand-alone or they can communicate with software on running on a computer (e.g. Flash, Processing, MaxMSP.
5.1.2 Features
Digital Pins:In addition to the specific functions listed below, the digital pins on an Arduino board can be used for general purpose input and output via the pinMode(), digitalRead(), and digitalWrite()commands. Each pin has an internal pull-up resistor which can be turned on and off using digitalWrite() (w/ a value of HIGH or LOW, respectively) when the pin is configured as an input. The maximum current per pin is 40 mA.
Serial: 0 (RX) and 1 (TX). Used to receive (RX) and transmit (TX) TTL serial data. On the Arduino Diecimila, these pins are connected to the corresponding pins of the FTDI USB-to-TTL Serial chip. On the Arduino BT, they are connected to the corresponding pins of the WT11Bluetooth module. On the Arduino Mini and LilyPad Arduino, they are intended for use with an external TTL serial module (e.g. the Mini-USB Adapter).
External Interrupts: 2 and 3. These pins can be configured to trigger an interrupt on a low value, a rising or falling edge, or a change in value. See the attachInterrupt() function for details.
PWM: Pin numbers3, 5, 6, 9, 10, and 11. Provide 8-bit PWM output with the analogWrite() function. On boards with an ATmega8, PWM output is available only on pins 9, 10, and 11.
BT Reset: 7. (Arduino BT-only) Connected to the reset line of the bluetooth module.
SPI: These pins support SPI communication, which, although provided by the underlying hardware, is not currently included in the Arduino language.
Analog Pins: Most of the analog inputs can also be used as digital pins: analog input 0 as digital pin 14 through analog input 5 as digital pin 19. Analog inputs 6 and 7 (present on the Mini and BT) cannot be used as digital pins.
I2C:4(SDA) and 5(SCL). Support I2C (TWI) communication using the Wire library (documentation on the Wiring website).
Power Pins: VIN (sometimes labelled “9V”). The input voltage to the Arduino board when it’s using an external power source (as opposed to 5 volts from the USB connection or other regulated power source) 5V. The regulated power supply used to power the microcontroller and other components on the board. This can come either from VIN via an on-board regulator, or be supplied by USB or another regulated 5V supply.
6. SYSTEM DESIGN
6.1 System Block Diagram

The overall system is controlled by AT MEGA 328p microcontroller. It executes programs in order to control other devices or modules as in this project. The MC is supplied with 5v controlled power supply. Arduino UNO is the main Module in this project. The Ultrasonic sensor which is interfaced with Arduino UNO to check the level of garbage filled in the dustbin. GSM/GPRS Module is used to establish communication between a user computer and a GSM-GPRS system and using this module we get the SMS notification from the trashcan. GPS Module is a navigation device it will indicates the location where garbage is filled and by using GSM Module we get unique IP-address for SMS and also Municipal Officer can see the garbage bin status in web site. The LCD interfaced with the Arduino indicate the garbage level in trashcan. Then immediately message is transferred to Municipal Wed Server Office. The location marker on the webpage displays the dustbin status or information on the webpage on real time. The message is sent via GSM-GPRS module along with the exact location link to the truck driver. The driver can see the location of the bin via webpage.
6.2. Algorithm
1. Start.
2. Check the value from the Ultrasonic sensor.
3. Update the status of the dustbin on the LCD Screen.
4. If Sensor value>Threshold Value, the location is detected.
Else goto step 2.
5. Send SMS to the truck driver via GSM module with GPS location.
6. Empty the dustbin and then goto step 2.
7. Stop.
.
6.3. Flowchart

This project IOT based Waste Collection System is a very innovative system which will help to keep the cities clean. Initially GSM, GPS and the LCD are initialized. The level of the garbage container is sensed by the garbage container. If the sensor value is greater than the threshold value. The location of the garbage container is tracked by the GPS module. If not the ultrasonic sensor continuously monitors the level of garbage. The real time information about the garbage bin can be viewed in the garbage container in the LCD. The information is displayed in terms of percentage. The status of the garbage container is notified to the user monitoring it. The notification is sent to the truck driver via a SMS through the GSM module.
The message contains the link of the google map and the link provides the exact location of where the dustbin is filled. The location of the filled garbage container can be seen via a Google map that gives a graphical view of the garbage bins and highlights the garbage bin with a marker and further the process is repeated.
7. IMPLEMENTATION
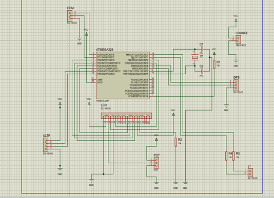
7.1 Circuit Design
Every electronic device requires a rigid circuit to perform its specific task. After successfully simulating the design, final circuit layout of our system is as shown below:-

It describes the steps to be followed to implement the proposed system and hardware components required. In this project of Iot Based Garbage Collection System, we will be using ultrasonic range sensor to know the amount of garbage collected in garbage containers and this data is sent through GSM/GPRS 900A module to Authorized phone number present at waste management centers. To control this operation, we will be using ATmega328P microcontroller. The Authorized number present at Waste Collection Center will receive an SMS which is sent through GSM/GPRS module and show fill-levels of each garbage bin in real-time on phone screen. Secondly, the ultra-sonic sensor which is fixed at the dustbin senses the status of the container, this information is collected by the microcontroller (here ATmega328) and displayed on LCD Screen. Thus preventing the garbage on open streets. Most of the times even if the dustbin is not filled it may start stinking which may lead to irresistible smell in the locality/city
Once this SMS is received, the dustbin is addressed via GPS Module where the driver can find the exact address of the filled container. Thus the locality/city is saved from the pollution.
8. RESULT
Finally, on performing all the required procedures, we were able to implement our project on “IOT Based Garbage Monitoring System”. And the final output of our project is as follows:-
- Waste level detection inside the dustbin.
- Transmit the information wirelessly to concern.
- The data can be accessed any time and from anywhere.
- The real time data transmission and access.
Avoids the overflow of the dustbin. This IoT beached waste management is very useful for smart cities in diverse aspects. We have seen that, in cities there are dissimilar dustbins located in different areas and dustbins become over flown many times and the concerned people do not get info about this. Our system is designed to crack this issue and will offer complete details of the dustbins located in different areas throughout the city. The allocated authority can access the information from anywhere and anytime to get the details. Accordingly they can revenue the decision on this immediately.


9. PROJECT COST EXPENSES
Table 1. Project Cost Expenses List
| S.N | Components | Quantity | Cost in Rs. |
| 1. | Ultrasonic Sensor | 1 | 600 |
| 2. | Microcontroller | 1 | 200 |
| 3. | GSM Module(SIM 900) | 1 | 2800 |
| 4. | GPS Module(VK-16E) | 1 | 2000 |
| 5. | 16*2 LCD | 1 | 900 |
| 6. | SIM Card | 1 | 250 |
| 7. | USB to Serial Board(FT232 RL) | 1 | 1600 |
| 8. | Miscellaneous | – | 1500 |
| Total | – | 9,500 |
10. CONCLUSION, LIMITATIONS AND FUTURE SCOPE
10.1 Conclusion
Garbage Collection on time is very much important towards having clean and smart society. Traditional Garbage Collection employing human is not very effective with no proper supervision. Research has been done in employing IoT based technology in monitoring the status of bin towards collecting the garbage once threshold reached. There were certain drawbacks in the existing IoT based system which led to the development of IoT based Smart Garbage Collection System employing ultrasonic sensors. So accordingly IoT based Smart Garbage Management System been developed as a prototype where ultrasonic sensor fitted in bin for monitoring the depth of bin and accordingly once threshold for cleaning the bin. This information updated and the information is sent via GSM/GPRS module. In addition the rate at which bin getting filled is monitored for planning the bin collection dynamically. This information also updated with date, time and rate at which bin getting filled for municipal authorities for planning the bin collection. The project developed towards smart Garbage Management got lot of scope for future enhancement.
In addition the real time data of the analysis readings from the GPS. Finally GSM module to send the notification to the truck driver of the municipal corporation for the dustbin filled and to be cleaned.
10.2 Limitations
The following limitations can be faced from the given project:-
- The GPS module takes a time to initialize after the power is given.
- Sometimes message can’t be sent due to poor network connectivity.
- There is fluctuation in the GPS data (GPS Coordinates) time to time.
- Sometime the simcard is unable to send SMS or acknowledge the system in real time.
10.3 Future Scope
This model is developed with the aim to keep environment clean and green. It can be enhanced further in many ways. Following are its future scope:-
- The scope for the future work is this system can be implemented with time stamp in which real-time clock shown to the concern person at what time dust bin is full and at what time the waste is collected from the smart dustbins.
- If this system is used to monitor dustbins in larger areas, Android app with dustbin locator can be developed so that person can track nearest bin and its status.
- A small grinder can be used along with a wet waste bin to make pieces of organic waste substances so that it will be decomposed rapidly.
- Employing camera sensor for image processing of the cleanliness of the roads and penalizing persons not throwing the garbage properly in the bin.
THIS PROJECT IS DONE BY:
SANJAY DAHAL
PRAKASH MANDAL
KULHARI ADHIKARI
LIZNA SHAH




