Before knowing the design we must know the working of buck converter which is clearly described in my previous article.

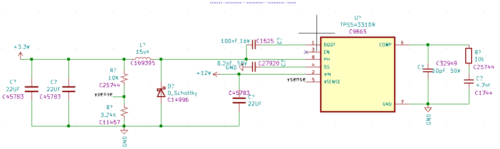
Switching regulator (TPS54331)
The most important component in our design is Switching regulator (TPS54331).
We have selected this driver chip because due to its easy availability wide input range and has integrated mosfet.
It has 3.5-V to 28-V Wide Input voltage Range.

- BOOT: Connect 100nf capacitor between boot and sw pin.
- EN: Float the EN pin to enable.
- VSENSE: Connect to output voltage with feedback resistor divider.
- SS: It is slow start pin. The external capacitor is connected to this pin set the output rise time.
- GND: Ground pin
- VIN: Input supply pin
BOOTSTRIP CAPACITOR
The N-ch MOSFET for the high-side switch requires a gate voltage of VIN+ Vth (threshold voltage of the N-ch MOSFET) or higher. A step-up circuit is required because the gate voltage is higher than VIN. This circuit is configured with an internal diode and an external bootstrap capacitor (charge pump type).

The voltages on the SW and BOOT pins in the example of Figure 1 are described as shown in Figure 2, where Vf is the forward direction voltage of the built-in diode.

When the SW voltage is low during the switching operations in Figure 2, the electric charge is stored in the capacitor from VIN, thus resulting in the voltage of VIN-Vf across the capacitor. When the SW voltage is high, the BOOTvoltage increases up to 2 × VIN-Vf, and the built-in diode maintains the voltage at 2 × VIN-Vf. Therefore, the BOOT voltage switches between VIN-Vf and 2 × VIN-Vf
OUTPUT VOLTAGE SET POINT(VOLTAGE DIVIDER)
The output voltage of the TPS54331dr device is externally adjustable using a resistor divider network.I this divider network is comprised of R1 and R2. Use Equation6 and Equation7 to calculate the relationship of the output voltage to the resistor divider.
vref=0.8v






