PCB MANUFACTURER
The pcb of this project is manufactured by JLCPCB. The reasons to choose JLCPCB for pcb manufacturing are:
- Higher Quality
- Lower Cost
- Faster Delivery
If you want to order your pcb from jlcpcb just go through the link below:

CUSTOM LCD DRIVER FOR ESP 32 S2 AND ESP 32 S3


CUSTOM LCD DRIVER FOR RASPBERRY PI



3D VIEW

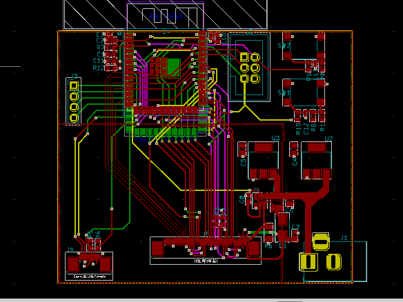
PCB DESIGN

Note: If you want to buy this product please contact machineer technology pvt ltd
phone: +977-15242177
Website: https://machineertech.com/





